会员资料
会员资料
协会之窗
协会简介
协会架构
会员服务
协会章程
自律公约
人员职责
会员天地
入会须知
会员简介
会员风采
协会动态
协会信息
通知公告
协会文件
培训动态
管理员培训
项目经理培训
消防员培训
开课通知
政策法规
法律法规
行业管理
办事指南
会费缴交通知
年审和换证
资料下载
讲师团
管理制度
讲师简介
人才交流
企业招聘
人才求职
公告栏
专家库
供应商
您当前的位置:
首页
/
协会动态
/
协会信息
协会动态
协会信息
通知公告
协会文件
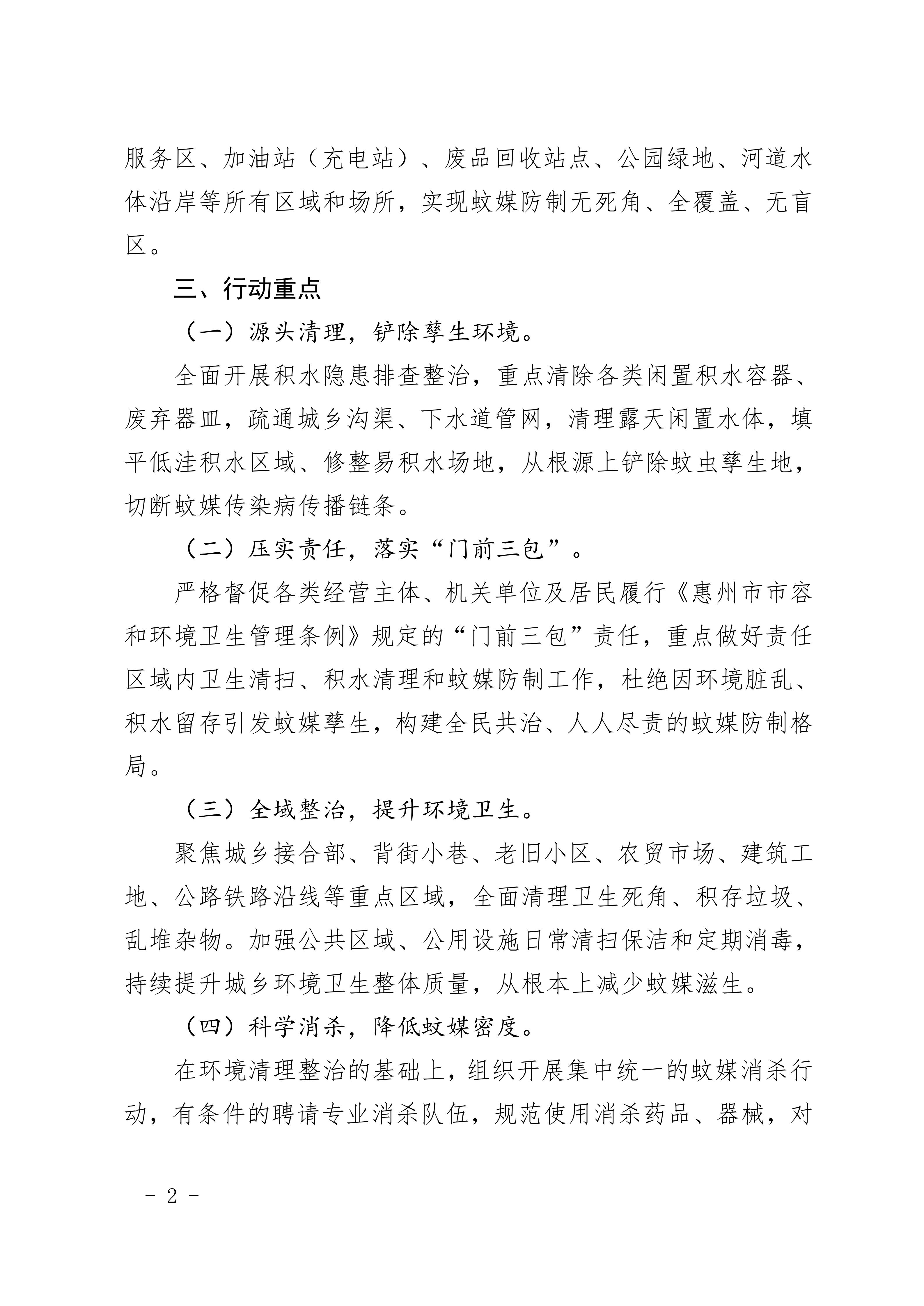
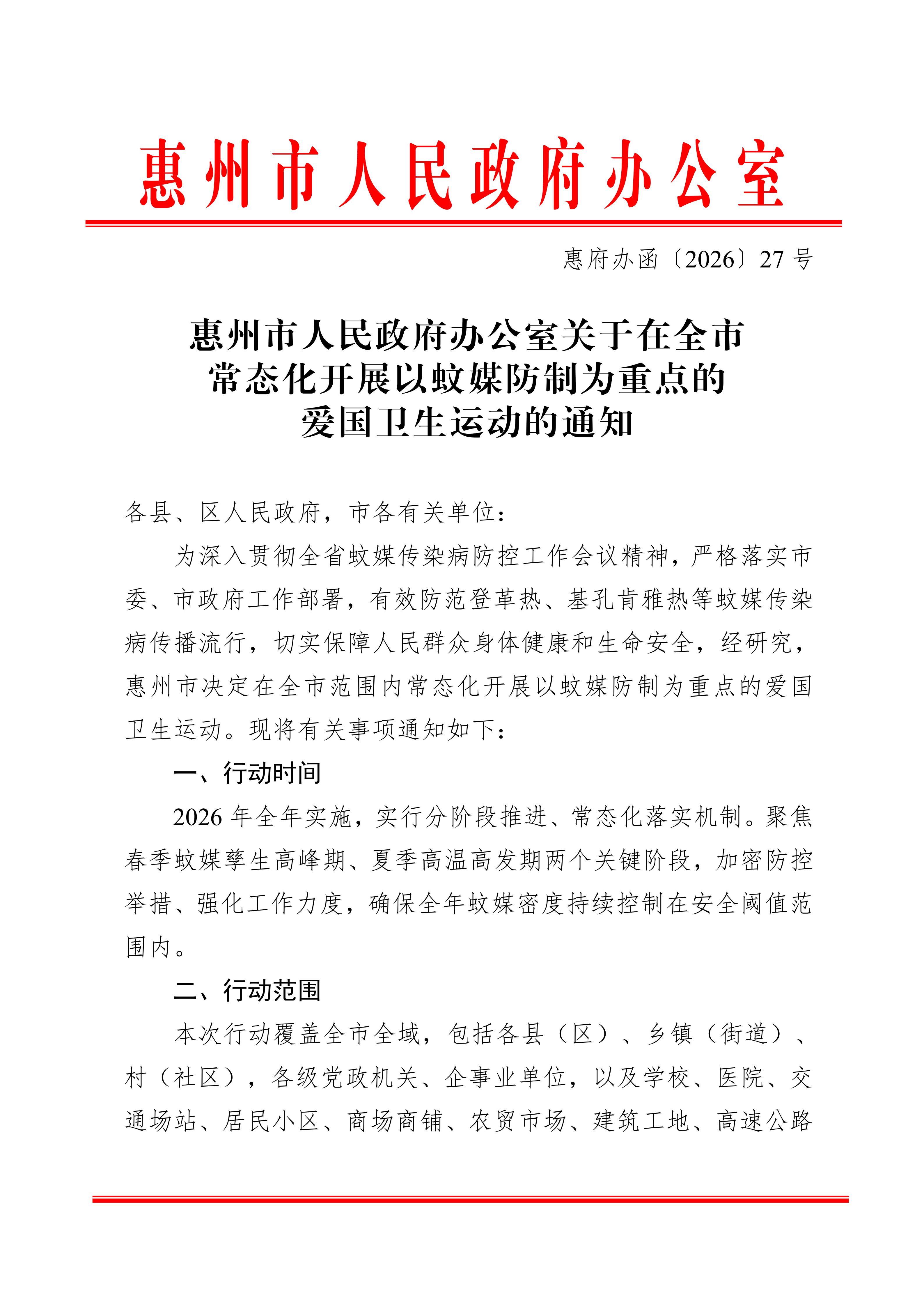
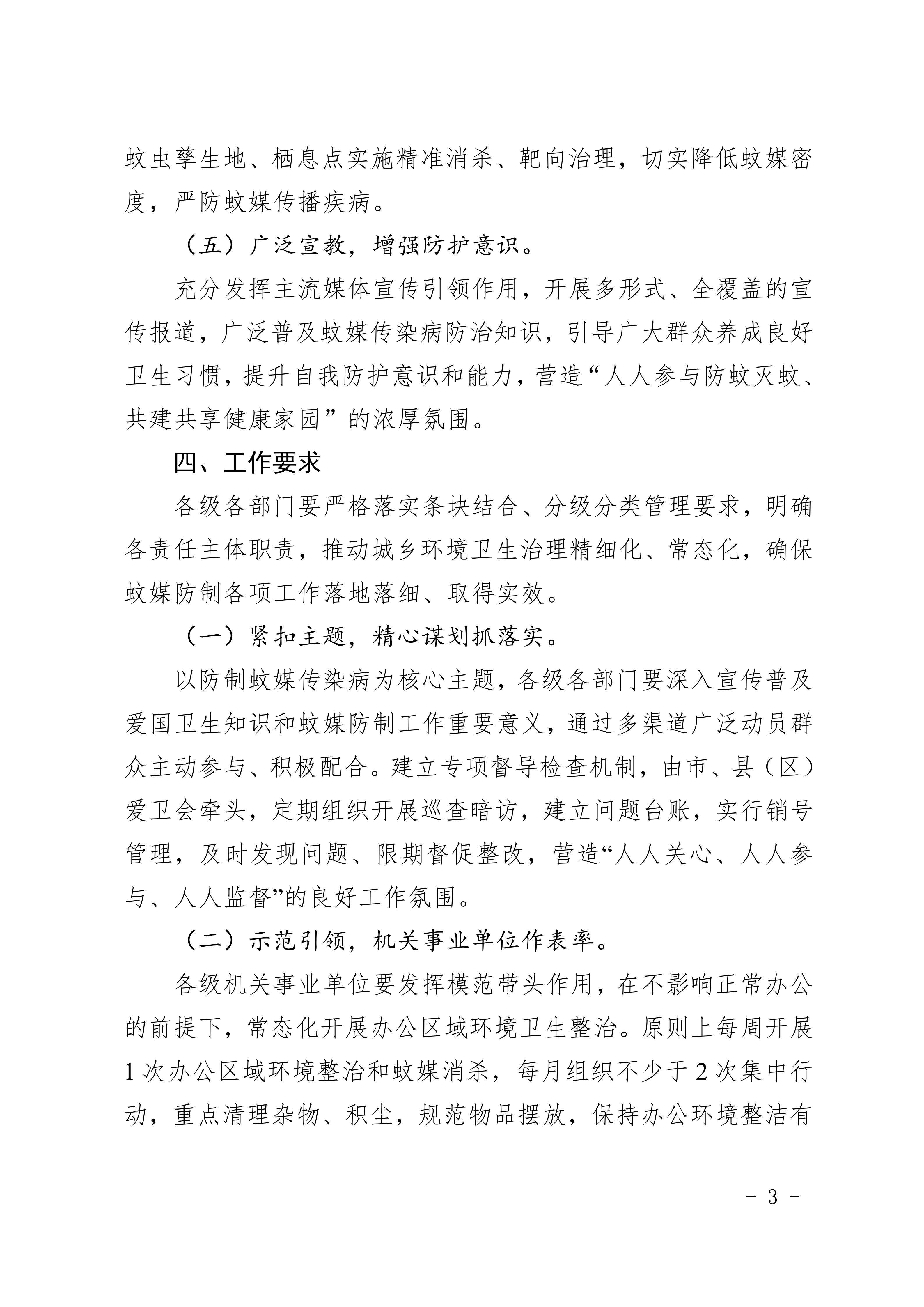
关于强化全市物业服务领域常态化蚊媒防制工作的通知
发布时间:2026-04-01
247
附件:
关于强化全市物业服务领域常态化蚊媒防制工作的通知.pdf
惠州市人民政府办公室关于在全市常态化开展以蚊媒防制为重点的爱国卫生运动的通知.pdf
上一篇:关于做好清明假期物业管理区域安全防范工作的通知
下一篇:红十字会救护员认证培训(第一期)开课通知
供应商
更多>>>
‹
广州小猪胖胖智能科技有限公司
建筑工程 | 广东盾泽建设工程有限公司
综合医疗服务 | 惠州华康医院有限公司
商户支付与资金解决 | 惠州市龙勤科技有限公司
“科技+法律”一体化解决方案 |深圳市君睿安法律科技有限公司
智慧消防远程值守服务 | 惠州市旭伟科技有限公司
除四害消杀服务 | 惠州市惠卫虫害防治有限公司
科技公司 | 广州见界科技有限公司
机电服务 | 深圳市万御安防科技服务有限公司
休闲食品,年节礼品 | 惠州立惠商贸有限公司
家庭、工装防水 | 惠州水大夫防水工程有限公司
法律服务 |惠州市立恒企业咨询有限公司
增值权益服务 | 惠州移动
体系认证 | 惠州市佰仕达科技有限公司
服务外包 | 惠州市鹍美实业有限公司
广州小猪胖胖智能科技有限公司
建筑工程 | 广东盾泽建设工程有限公司
综合医疗服务 | 惠州华康医院有限公司
商户支付与资金解决 | 惠州市龙勤科技有限公司
“科技+法律”一体化解决方案 |深圳市君睿安法律科技有限公司
智慧消防远程值守服务 | 惠州市旭伟科技有限公司
除四害消杀服务 | 惠州市惠卫虫害防治有限公司
科技公司 | 广州见界科技有限公司
机电服务 | 深圳市万御安防科技服务有限公司
休闲食品,年节礼品 | 惠州立惠商贸有限公司
家庭、工装防水 | 惠州水大夫防水工程有限公司
法律服务 |惠州市立恒企业咨询有限公司
增值权益服务 | 惠州移动
体系认证 | 惠州市佰仕达科技有限公司
服务外包 | 惠州市鹍美实业有限公司
›
惠州市物业管理协会
办公地址:惠州市江北校园东路房产交易大厦十楼1016/1017
会员服务/培训服务 咨询电话:0752-2898840
传真电话:0752-2898683
备案号:粤ICP备18053845号-1
邮箱:182519804@qq.com
创优考评/物业问题 咨询电话:0752-2898683